Advertisement

Acidsbases Ph Worksheet Answers

Here are some of the images for Acidsbases Ph Worksheet Answers that we found in our website database.

Solved NAME PER CHEMISTRY PH WORKSHEET 6 Fill in the Chegg com

Solved NAME PER CHEMISTRY PH WORKSHEET 6 Fill in the Chegg com

PH Scale Worksheet PDF Worksheets Library

PH Scale Worksheet PDF Worksheets Library

Digraph Worksheet ph Teach Starter Worksheets Library

Digraph Worksheet ph Teach Starter Worksheets Library

15 Acid Rain And Ph Worksheet Answers / worksheeto com

15 Acid Rain And Ph Worksheet Answers / worksheeto com

Acids Bases and PH Worksheet PDF Ph Acid Worksheets Library

Acids Bases and PH Worksheet PDF Ph Acid Worksheets Library

Ph And Poh Worksheet Answers Owhentheyanks com

Ph And Poh Worksheet Answers Owhentheyanks com

ph Digraph Sentences Worksheets Worksheets Library

ph Digraph Sentences Worksheets Worksheets Library

Acids Bases And Ph Worksheet Answers Worksheet db excel com

Acids Bases And Ph Worksheet Answers Worksheet db excel com

Free Printable pH and pOH Worksheets Worksheets Library

Free Printable pH and pOH Worksheets Worksheets Library

The pH Scale Calculations with pH and pOH Notes and

The pH Scale Calculations with pH and pOH Notes and

Free ph scale worksheet Download Free ph scale worksheet png images

Free ph scale worksheet Download Free ph scale worksheet png images

Free ph scale worksheet Download Free ph scale worksheet png images

Free ph scale worksheet Download Free ph scale worksheet png images

Free ph scale worksheet Download Free ph scale worksheet png images

Free ph scale worksheet Download Free ph scale worksheet png images

Calculating Ph and Poh Worksheet With Answers Download Printable PDF

Calculating Ph and Poh Worksheet With Answers Download Printable PDF

Acids Bases Ph Worksheet Answer Key Kidsworksheetfun

Acids Bases Ph Worksheet Answer Key Kidsworksheetfun

12 Best Images of Acid Rain And Ph Worksheet Answers Acid Base

12 Best Images of Acid Rain And Ph Worksheet Answers Acid Base

Ph Worksheet Answer Key E streetlight com

Ph Worksheet Answer Key E streetlight com

Ph and Poh Calculations Chemistry Worksheet With Answers Download

Ph and Poh Calculations Chemistry Worksheet With Answers Download

10   Ph And Poh Calculations Worksheet Worksheets Decoomo

10 Ph And Poh Calculations Worksheet Worksheets Decoomo

10   Ph And Poh Calculations Worksheet Worksheets Decoomo

10 Ph And Poh Calculations Worksheet Worksheets Decoomo

pH and pOH Practice Worksheet

pH and pOH Practice Worksheet

8 Best Images of Ph Worksheet Key Naming Ionic Compounds Worksheet

8 Best Images of Ph Worksheet Key Naming Ionic Compounds Worksheet

Blank Ph Scale Worksheet Vrogue co

Blank Ph Scale Worksheet Vrogue co

Blank Ph Scale Worksheet Vrogue co

Blank Ph Scale Worksheet Vrogue co

Ph And Poh Worksheets Answers

Ph And Poh Worksheets Answers

Ph And Poh Calculations Worksheet CALCULATOR GWK

Ph And Poh Calculations Worksheet CALCULATOR GWK

Ph Digraph Worksheet

Ph Digraph Worksheet

Ph And Poh Calculations Worksheet CALCULATOR GWK

Ph And Poh Calculations Worksheet CALCULATOR GWK

Ph And Poh Calculations Worksheet CALCULATOR GWK

Ph And Poh Calculations Worksheet CALCULATOR GWK

Acids And Bases Ph Scale Worksheet Ph Scale Teaching Resources : The

Acids And Bases Ph Scale Worksheet Ph Scale Teaching Resources : The

Acids And Bases Ph Scale Worksheet Ph Scale Teaching Resources : The

Acids And Bases Ph Scale Worksheet Ph Scale Teaching Resources : The

34  ph and poh calculations worksheet PeterGrantas

34 ph and poh calculations worksheet PeterGrantas

33  calculating ph and poh worksheet AudraConell

33 calculating ph and poh worksheet AudraConell

Acid Base Ph Scale Worksheet

Acid Base Ph Scale Worksheet

Worksheet With Solutions On Ph

Worksheet With Solutions On Ph

Acid Base Ph Worksheet Acid Base Ph Practice

Acid Base Ph Worksheet Acid Base Ph Practice

Acids Bases And The Ph Scale Worksheet Answer Key Printable Calendars

Acids Bases And The Ph Scale Worksheet Answer Key Printable Calendars

Worksheet With Solutions On Ph

Worksheet With Solutions On Ph

Acids/Bases Ph Worksheet Properties Of Acids And Bases / Acids Bases

Acids/Bases Ph Worksheet Properties Of Acids And Bases / Acids Bases

Acids Bases And Ph Worksheet Solved Acids/bases Ph Workshe

Acids Bases And Ph Worksheet Solved Acids/bases Ph Workshe

Acids And Bases Ph Scale Worksheet / Brainpop Acids And Bases Worksheet

Acids And Bases Ph Scale Worksheet / Brainpop Acids And Bases Worksheet

Acids Bases And Ph Worksheet

Acids Bases And Ph Worksheet

Ph Poh Worksheet Calculating Ph And Poh Worksheet Answer Key

Ph Poh Worksheet Calculating Ph And Poh Worksheet Answer Key

Ph Scale Worksheet For Kids

Ph Scale Worksheet For Kids

Ph Scale Worksheet For Kids

Ph Scale Worksheet For Kids

Consonant Digraph Ph

Consonant Digraph Ph

pchem Acidsbases waterbuffers ph measurements PPT

pchem Acidsbases waterbuffers ph measurements PPT

pchem Acidsbases waterbuffers ph measurements PPT

pchem Acidsbases waterbuffers ph measurements PPT

Acid Base Calculations Worksheet

Acid Base Calculations Worksheet

The pH Scale Acids and Bases Worksheets Homeschool Den

The pH Scale Acids and Bases Worksheets Homeschool Den

Brainpop Ph Scale Worksheet Answers Fill Online Printable Fillable

Brainpop Ph Scale Worksheet Answers Fill Online Printable Fillable

Ph Scale Acids And Bases

Ph Scale Acids And Bases

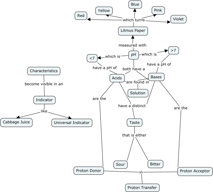
Acidsbases and Indicators Chem f1 V1 PDF Acid Ph

Acidsbases and Indicators Chem f1 V1 PDF Acid Ph

Acids and Alkalis Word Search WordMint

Acids and Alkalis Word Search WordMint

AcidsBases lab docx Acids Bases lab CHEM 106 Objectives Observe the

AcidsBases lab docx Acids Bases lab CHEM 106 Objectives Observe the

AcidsBases How can you describe a solution as an acid or base?

AcidsBases How can you describe a solution as an acid or base?

Exploring Molecules: Building and Bonding Course Hero

Exploring Molecules: Building and Bonding Course Hero

LEAP GENCHEM2 Q4 AcidsBases PDF Ph Acid

LEAP GENCHEM2 Q4 AcidsBases PDF Ph Acid

PPT Acids Bases/ Organic Chemistry PowerPoint Presentation ID:1979697

PPT Acids Bases/ Organic Chemistry PowerPoint Presentation ID:1979697

Unit8 AcidsBases IDWDUD packet PDF Ph Acid

Unit8 AcidsBases IDWDUD packet PDF Ph Acid